拔牙手术知情同意书,患者知情同意权如何保障?
口腔拔牙手术知情同意书
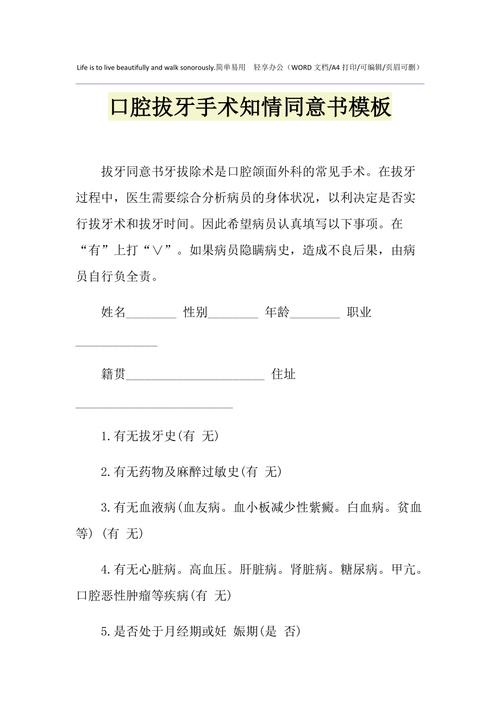
患者信息
- 姓名: _____
- 性别: □ 男 □ 女
- 年龄: ____ 岁
- 身份证号: _____
- 联系电话: _____
医生信息
- 接诊医生: _____
- 主诊医生: _____
第一部分:诊断与治疗方案
诊断: 根据您的口腔检查、X光片(如根尖片、曲面断层片、CBCT等)及病史,医生诊断为: _____(48号牙(智齿)低位水平阻生冠周炎;右下6号牙残根;左上2号牙牙根囊肿等)。
拟行治疗方案: 为解除病痛、控制感染、防止病情进一步发展,建议对您实施 “拔牙术”。
- 拔牙牙位: _____(右下颌第三磨牙;左上颌第一前磨牙等)
- 拔牙方式: 根据 X 光片评估,本次拔牙可能为 “简单拔牙术” 或 “复杂拔牙术”(可能需要切开、去骨、分根、增隙等操作)。
第二部分:治疗目的与预期效果
-
治疗目的:
(图片来源网络,侵删)- 去除病灶,彻底清除病源牙。
- 缓解或消除因该牙引起的疼痛、肿胀、感染等症状。
- 为后续修复(如镶牙、种牙)创造条件。
- 预防因病灶牙引发的邻牙、颌骨及全身性疾病。
-
预期效果:
- 成功拔除患牙。
- 术后不适症状(疼痛、肿胀)将逐渐缓解并消失。
- 伤口正常愈合,为未来可能的修复治疗打下基础。
第三部分:治疗风险与可能的并发症
医生已向您详细说明,任何手术都存在一定的风险,拔牙手术作为一种有创性操作,虽然技术成熟、安全性高,但仍可能发生以下风险和并发症,请您仔细阅读并理解:
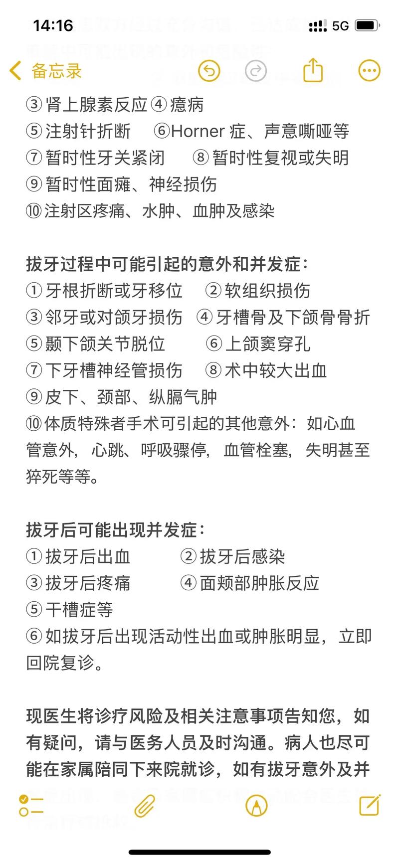
与麻醉相关的风险:
- 过敏反应: 对局麻药或肾上腺素等成分可能发生过敏,严重者可导致过敏性休克(罕见但致命)。
- 中毒反应: 局麻药误入血管或注射过量,可能导致中枢神经系统和心血管系统毒性反应。
- 麻醉效果不佳: 可能因个体差异或炎症导致麻醉不完全,术中可能感到疼痛。
术中即刻可能发生的风险:
- 软组织损伤: 可能导致牙龈、唇、颊、舌等软组织撕裂或创伤。
- 邻牙及牙槽骨损伤: 拔牙过程中可能对邻近牙齿或牙槽骨造成意外损伤。
- 牙根折断: 牙根可能在拔除过程中折断,尤其对于根管治疗过的牙或脆性增大的牙,如折断根较小且位置不影响创口愈合,可能保留在牙槽窝内;如较大或位置不佳,则可能需要二次手术取出。
- 上颌窦穿通/异物进入上颌窦: 对于上颌后牙,牙根与上颌窦底关系密切,可能导致穿通,使牙根、碎骨片或器械进入上颌窦,可能需要进一步处理。
- 神经损伤: 可能损伤下牙槽神经、舌神经或颏神经,导致相应区域(如下唇、下巴、舌尖)出现暂时性或永久性的麻木感。
- 颞下颌关节损伤: 张口过大或操作不当可能导致关节区疼痛、弹响或开口受限。
- 术中出血: 可能发生难以控制的出血,对于有高血压、血液病或长期服用抗凝药物的患者风险更高。
- 晕厥/心脑意外: 因紧张、疼痛或体位变化,可能发生晕厥,对于有严重心血管疾病的患者,存在诱发心梗、脑卒中的极低风险。
术后可能发生的并发症:
- 术后出血: 拔牙后24小时内唾液中混有少量血丝是正常现象,若出现活动性出血(血块不断涌出或大量鲜血),需及时复诊处理。
- 疼痛与肿胀: 术后1-3天出现局部疼痛、面部肿胀、张口受限是正常的术后反应,通常在3-4天后逐渐消退。
- 感染: 任何手术切口都有感染的可能,表现为局部红、肿、热、痛加剧,或出现脓性分泌物,可能需要抗生素治疗或清创。
- 干槽症: 一种常见的拔牙术后并发症,表现为术后3-4天,拔牙窝内的血凝块脱落或溶解,导致骨壁暴露,引发剧烈放射性疼痛,常规止痛药效果不佳。
- 伤口裂开: 缝线脱落或术后不慎碰撞,可能导致伤口裂开。
- 颞下颌关节紊乱: 术后张口习惯改变或咀嚼方式不当,可能诱发关节区疼痛、弹响。
- 骨坏死: 极罕见,可能与患者自身状况(如放疗后、长期服用双膦酸盐类药物)有关。
- 其他: 如瘢痕形成、局部感觉异常等。
第四部分:患者须知与术后医嘱
为保障手术成功和术后顺利恢复,请您务必遵守以下医嘱:
术前准备:
- 如有高血压、心脏病、糖尿病、血液病、肝炎、甲状腺功能异常、长期服用抗凝药物(如阿司匹林、华法林)或特殊保健品,请务必如实告知医生。
- 手术当日请正常进食,避免空腹,以防术中低血糖。
- 手术前请排空大小便。
- 女性患者请避开月经期、妊娠期及哺乳期(特殊情况请与医生沟通)。
- 术前请勿饮酒。
术后注意事项:
- 咬棉卷: 拔牙后请将棉卷咬紧30-40分钟,吐出时可有少量血丝,属正常现象。切勿用棉卷长时间含在口中或反复吮吸,以免破坏血凝块导致出血。
- 止血: 术后24小时内唾液中混有少量血丝是正常的,若出现大量新鲜血液,请立即用无菌棉卷或干净纱布咬住拔牙窝,并尽快返回医院就诊。
- 冰敷: 术后24小时内,可用冰袋或冷毛巾(外包毛巾)在手术区对应的面颊部间断冷敷,每次15分钟,每次间隔1小时,有助于减轻肿胀。
- 饮食: 术后2小时内可进食,建议选择温凉、稀软的食物(如酸奶、粥、果泥、冰淇淋等)。避免用患侧咀嚼,忌食过热、过硬、辛辣刺激性食物。
- 口腔卫生: 术后24小时内请勿刷牙、漱口,24小时后可轻轻漱口,建议使用温盐水(一杯温水+半勺盐)含漱,保持口腔清洁,术后一周内避免使用牙刷刷拔牙窝区域。
- 药物使用: 请遵医嘱服用抗生素和止痛药,请勿自行用药。
- 休息与活动: 术后当天请多休息,避免剧烈运动、重体力劳动或长时间低头,以免增加伤口出血。
- 拆线: 如有缝合,请按预约时间复诊拆线(一般为术后7-10天)。
- 异常情况: 若出现以下情况,请立即联系医生或前往医院就诊:
- 术后出血不止,或大量鲜血涌出。
- 疼痛剧烈,且服用止痛药后无法缓解。
- 面部肿胀持续加重或出现张口困难。
- 伤口处有脓性分泌物或异味。
- 出现发热、寒战等全身症状。
第五部分:患者知情同意
本人 _____(患者姓名/法定代理人姓名),已详细阅读并完全理解以上所有内容,包括诊断、治疗方案、潜在风险、并发症及术后注意事项,医生已耐心解答了我提出的所有疑问。
我理解,尽管医生会尽最大努力确保手术安全,但医学上仍存在无法预见和避免的风险,我自愿接受本次拔牙手术,并同意承担因个人体质、病情复杂或不可抗力等因素可能发生的一切风险和后果。
我承诺将严格遵守医嘱,配合治疗,并按时复诊。
患者签名: _____ 日期: ____ 年 __ 月 __ 日
若患者为未成年人或无/限制民事行为能力人,请由法定代理人签署:
法定代理人签名: 与患者关系: 日期: ____ 年 __ 月 __ 日
医生陈述: 我已向患者(或其法定代理人)详细解释了本知情同意书的全部内容,并确保其已充分理解。
医生签名: _____ 日期: ____ 年 __ 月 __ 日
作者:99ANYc3cd6本文地址:https://schc.com.cn/post/1650.html发布于 2025-12-01
文章转载或复制请以超链接形式并注明出处世康健康网



