重庆口腔医院矫正价格多少?
影响矫正价格的核心因素
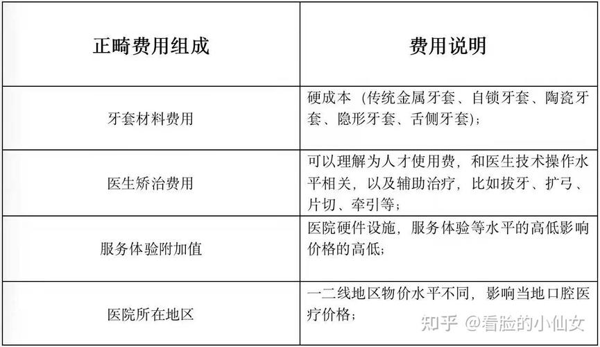
矫正费用并非由单一因素决定,主要包含以下几点:
(图片来源网络,侵删)
-
矫正方式(技术类型):这是影响价格的最主要因素,不同的矫正器在美观度、舒适度、技术难度上差异很大,价格自然也不同。
- 金属托槽矫正(传统钢牙):最经典、性价比最高的方式,技术成熟,适用范围广。
- 陶瓷半隐形矫正:托槽是透明或牙色的,比金属牙套美观一些,但比全隐形稍逊一筹。
- 全隐形矫正(如隐适美Invisalign、时代天使Angelalign):可以自行摘戴的透明牙套,美观度极高,舒适度好,但价格也最贵。
- 舌侧矫正:将托槽粘在牙齿内侧,完全隐形,技术难度最大,对医生要求极高,是矫正界的“奢侈品”。
-
医院和医生的选择:
- 医院等级:公立三甲医院(如重庆医科大学附属口腔医院) > 大型连锁私立口腔医院 > 中小型口腔诊所,公立医院价格相对透明,但排队时间长;私立医院服务好、预约方便,价格可能更灵活或有优惠活动。
- 医生资质和经验:一位经验丰富、案例众多、技术精湛的正畸医生,其诊疗费用会远高于刚毕业的年轻医生,一个好的医生是矫正成功和效果的关键,这部分投资非常值得。
-
牙齿畸形程度:
- 简单案例:如轻微的牙齿拥挤、不齐,矫正难度小,周期短,费用较低。
- 复杂案例:如严重的地包天(反颌)、龅牙、牙齿深覆合、伴有骨性畸形、需要拔牙、需要使用骨钉(种植钉)等,矫正难度大,治疗周期长,需要更复杂的方案设计,费用自然更高。
-
所在地区:重庆主城区(如渝中区、江北区、渝北区等)的消费水平和医疗资源相对区县更好,矫正价格也会略高一些。
(图片来源网络,侵删) -
是否需要拔牙或辅助治疗:
- 拔牙:很多矫正案例需要拔除某些牙齿(通常是前磨牙)来为排齐牙齿提供空间,拔牙本身会产生额外费用。
- 辅助治疗:如洗牙、补牙、拔智齿、牙周治疗、打骨钉等,都会增加总费用。
重庆不同矫正方式的大致价格范围(参考)
以下价格均为单颌(上牙或下牙)的大致市场参考范围,具体价格需以面诊后医生给出的方案为准。
| 矫正方式 | 价格范围(单颌,人民币) | 主要特点 |
|---|---|---|
| 金属托槽矫正 | 8,000 - 20,000 元 | 性价比之王,坚固耐用,适用范围广,美观度较低。 |
| 陶瓷半隐形矫正 | 15,000 - 30,000 元 | 托槽透明,比金属牙套美观,价格适中。 |
| 全隐形矫正 | 25,000 - 60,000+ 元 | 美观度极高,可自行摘戴,方便清洁,舒适度高,品牌不同(如隐适美、时代天使)价格差异大。 |
| 舌侧矫正 | 50,000 - 100,000+ 元 | 完全隐形,技术难度最高,对医生要求极高,价格最贵。 |
- 价格为单颌价格,很多情况下是上下颌一起矫正,总费用通常是单颌价格的1.5倍到2倍左右,金属矫正全口价格可能在15,000 - 35,000元之间。
- 这是市场大致范围,具体价格因医院、医生和案例复杂度而异。
重庆知名口腔医院推荐
-
公立医院(技术权威,但挂号难)
(图片来源网络,侵删)- 重庆医科大学附属口腔医院(口腔医院):西南地区口腔领域的权威,正畸科实力非常雄厚,医生水平高,但专家号一号难求,排队时间长,价格相对固定。
- 重庆市人民医院、西南医院等综合医院的口腔科也有不错的正畸项目。
-
大型连锁私立口腔医院(服务好,预约方便)
- 瑞尔齿科、马泷齿科:高端连锁品牌,环境和服务一流,医生多为公立背景,价格偏高。
- 美维口腔、齿康口腔等:在重庆有多家分院,覆盖面广,经常有优惠活动,性价比不错。
-
本地知名私立口腔机构
- 重庆牙博士口腔、重庆华西口腔等:在重庆本地有良好的口碑和多家分院,医生团队稳定,可以多面诊对比。
给您的建议
- 明确预算和需求:先想好自己的预算范围和对矫正方式(美观度、舒适度)的要求。
- 多方面诊对比:强烈建议您选择2-3家不同类型的医院(如1家公立+2家私立)进行面诊咨询。 面诊时,医生会拍片(全景片、头颅侧位片等)检查,并给出初步的方案和报价,这是获取准确价格和了解医生水平的最好方式。
- 关注医生而非仅仅是价格:不要只看价格高低,一位负责任、经验丰富的医生会为你制定合理的方案,确保矫正效果和口腔健康,可以多看看医生的案例,了解其擅长处理的病例类型。
- 问清费用包含项目:在咨询时,一定要问清楚报价包含哪些内容,是否包含拔牙、保持器、复诊调整等费用,避免后期产生额外支出。
- 注意付款方式:很多私立医院支持分期付款,可以减轻一次性付款的压力。
希望这份详细的解答能帮助您更好地了解重庆牙齿矫正的价格情况!祝您早日拥有一口整齐漂亮的牙齿!
文章版权及转载声明
作者:99ANYc3cd6本文地址:https://schc.com.cn/post/6133.html发布于 2025-12-11
文章转载或复制请以超链接形式并注明出处世康健康网



