低热量高蛋白食物有哪些?
低热量高蛋白食物清单:医生推荐,越吃越瘦还增肌!附热量表
** 想要健康减肥、增肌塑形,却不知道吃什么?本文作为医生专家,为您详细梳理低热量高蛋白食物清单,从常见食材到优选推荐,并附上热量参考,助您轻松实现饮食管理目标,吃出健康好身材!
引言:为什么“低热量高蛋白”是健康饮食的黄金法则?
在追求健康与理想体重的道路上,“吃什么”始终是核心问题,作为一名医生,我经常被问到:“医生,我想减肥,但又怕饿,还不想掉肌肉,该怎么办?” 我的答案往往是:关注“低热量高蛋白”的食物。
- 高蛋白:能提供强烈的饱腹感,减少饥饿感,帮助我们控制总热量摄入;它是肌肉合成的“原材料”,能在减脂期最大限度地保留宝贵的肌肉量,维持较高的基础代谢率。
- 低热量:意味着我们在摄入足量蛋白质的同时,不会摄入过多的脂肪和碳水化合物,从而轻松创造“热量缺口”,促进脂肪燃烧。
一份科学的低热量高蛋白饮食清单,不仅是减脂增肌人群的“秘密武器”,更是追求健康生活方式、维持身体机能的绝佳选择,我就以专业视角,为您揭晓这份“宝藏食物清单”。
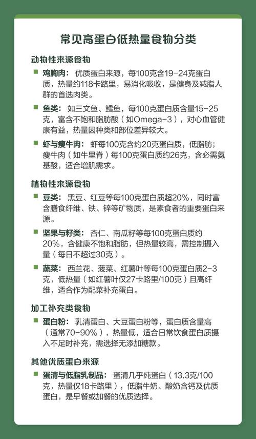
医生推荐:低热量高蛋白食物TOP榜(分类详解)
以下食物经过精心筛选,兼顾了“高蛋白”与“低热量”两大特性,是您日常饮食的理想之选。
(一) 优质肉类蛋白(首选瘦肉)
肉类是优质蛋白的最佳来源之一,但选择部位至关重要。
-
鸡胸肉
- 医生点评:当之无愧的“减脂神肉”,每100克去皮鸡胸肉约含20-22克蛋白质,热量仅约110-130大卡,其脂肪含量极低,且富含多种B族维生素,有助于能量代谢。
- 食用建议:建议采用水煮、蒸、烤或少油快炒的方式,避免油炸或使用高热量酱料。
-
鱼肉(尤其是白肉鱼和深海鱼)
- 医生点评:鱼肉不仅蛋白质优质,还富含Omega-3不饱和脂肪酸(如三文鱼、鲭鱼),对心血管健康和抗炎大有裨益。
- 鳕鱼/龙利鱼:典型的低脂高白肉鱼,每100克蛋白质含量约18-20克,热量80-100大卡。
- 三文鱼:虽然热量稍高(约140大卡/100克),但其蛋白质含量(约20克)和健康的脂肪使其成为增肌期的优质选择。
- 食用建议:清蒸最能保留营养和原味。
- 医生点评:鱼肉不仅蛋白质优质,还富含Omega-3不饱和脂肪酸(如三文鱼、鲭鱼),对心血管健康和抗炎大有裨益。
-
虾
- 医生点评:海鲜中的“轻量级冠军”,每100克虾仁约含16-20克蛋白质,热量仅约90大卡,虾是锌和硒的良好来源,能增强免疫力。
- 食用建议:白灼、蒜蓉清炒都是不错的选择,注意避免油炸虾球。
-
瘦牛肉
(图片来源网络,侵删)- 医生点评:瘦牛肉(如牛里脊)是血红素铁和锌的极佳来源,能预防贫血,提升运动表现,每100克约含20克蛋白质,热量约150大卡,属于中等热量但营养密度极高的肉类。
- 食用建议:选择瘦部位,控制分量,避免过多脂肪摄入。
(二) 高蛋白蛋奶制品
蛋奶制品是蛋白质的便捷来源,适合各类人群。
-
鸡蛋
- 医生点评:“全营养食品”,一个中等大小的鸡蛋约含6-7克优质蛋白质,热量仅70大卡,其蛋白质氨基酸模式与人体最为接近,吸收利用率极高。
- 食用建议:水煮蛋、蒸蛋羹是最佳选择,蛋黄营养丰富,健康人群无需丢弃。
-
希腊酸奶
- 医生点评:普通酸奶的“高蛋白升级版”,经过过滤工艺,希腊酸奶的蛋白质含量是普通酸奶的2-3倍(每100克约10-15克),而糖分和碳水化合物含量更低。
- 食用建议:选择无糖或低糖版本,可搭配少量水果或坚果,作为加餐或早餐。
-
脱脂/低脂牛奶
- 医生点评:补充蛋白质和钙质的经典选择,每100毫升脱脂牛奶约含3.3克蛋白质,热量仅约30-40大卡。
- 食用建议:可直接饮用,或制作奶昔、燕麦粥。
(三) 植物蛋白新星
素食者或希望饮食多样化的人群,植物蛋白是绝佳选择。
-
豆腐、豆干等豆制品
- 医生点评:“植物肉”的代表作,由大豆制成,富含优质蛋白,且不含胆固醇,每100克北豆腐约含8-15克蛋白质,热量约80-120大卡。
- 食用建议:凉拌、炖汤、清炒皆可,是中式烹饪的百搭食材。
-
鹰嘴豆、扁豆、黑豆等杂豆类
- 医生点评:它们是“蛋白质+膳食纤维”的完美组合,不仅提供植物蛋白,丰富的膳食纤维能极大地增强饱腹感,稳定血糖。
- 食用建议:可以煮杂粮饭、做成沙拉或打成蔬菜浓汤。
-
藜麦
- 医生点评:唯一的“全植物蛋白”谷物,意味着它含有人体所需的全部9种必需氨基酸,每100克熟藜麦约含4克蛋白质,热量约120大卡,同时富含膳食纤维和多种矿物质。
- 食用建议:替代米饭作为主食,或用于制作沙拉碗。
(四) 蔬菜中的“蛋白质暗藏者”
别小看蔬菜,有些蔬菜的蛋白质含量在蔬菜界中堪称“佼佼者”。
-
西兰花
- 医生点评:十字花科的代表,维生素C和K含量极高,每100克西兰花约含2.8克蛋白质,热量仅约34大卡,是“营养密度之王”。
- 食用建议:焯水后清炒或凉拌,能最大程度保留营养。
-
芦笋、菠菜、羽衣甘蓝
- 医生点评:这些深色绿叶蔬菜同样是蛋白质和抗氧化剂的优质来源,热量极低。
- 食用建议:作为沙拉基底或快炒配菜。
低热量高蛋白食物热量速查表(参考)
为了让您更直观地选择,这里整理了一份简化的热量参考表(每100克可食部分):
| 食物类别 | 食物名称 | 蛋白质 (约克) | 热量 (约大卡) | 主要特点 |
|---|---|---|---|---|
| 肉类 | 鸡胸肉(去皮) | 20-22 | 110-130 | 极低脂肪,饱腹感强 |
| 鳕鱼/龙利鱼 | 18-20 | 80-100 | 低脂,富含Omega-3 | |
| 虾仁 | 16-20 | 90 | 低热量,富含锌、硒 | |
| 瘦牛肉(牛里脊) | 20 | 150 | 营养密度高,补铁 | |
| 蛋奶 | 鸡蛋(1个) | 6-7 | 70 | 全营养,吸收率高 |
| 希腊酸奶(无糖) | 10-15 | 100-120 | 高蛋白,低糖 | |
| 脱脂牛奶 | 3 | 30-40 | 补充蛋白和钙 | |
| 植物 | 北豆腐 | 8-15 | 80-120 | 植物蛋白,百搭 |
| 鹰嘴豆(熟) | 8-9 | 160 | 高纤维,高蛋白 | |
| 藜麦(熟) | 4 | 120 | 完全蛋白,主食替代 | |
| 蔬菜 | 西兰花 | 8 | 34 | 营养密度之王 |
| 菠菜 | 9 | 23 | 富含铁和叶酸 |
注:数据为近似值,具体会因烹饪方式、品牌略有差异。
医生温馨提示:如何科学搭配,吃出健康?
知道了吃什么,更要懂得怎么吃,以下几点建议,请务必牢记:
- 均衡是关键:单一食物无法满足所有营养需求,请将以上食物进行合理搭配,确保碳水化合物(以复合碳水为主)、优质脂肪、维生素和矿物质的全面摄入。
- 控制烹饪方式:蒸、煮、烤、凉拌、少油快炒是首选,避免油炸、红烧、糖醋等高油高糖的烹饪方法,它们会让健康食材“毁于一旦”。
- 注意分量:即使是低热量食物,吃多了也会热量超标,建议每餐蛋白质的摄入量约为自己体重的1.2-2.0克/公斤(根据运动强度调整)。
- 足量饮水:蛋白质的代谢需要充足的水分参与,每天保证1.5-2升的饮水量,能帮助身体更好地利用蛋白质,同时促进新陈代谢。
- 个体化差异:如果您有肾脏疾病、痛风等基础问题,高蛋白饮食需在医生或临床营养师的指导下进行,切勿盲目跟风。
“低热量高蛋白”并非遥不可及的饮食概念,而是融入在我们日常三餐中的智慧选择,从一块鲜嫩的鸡胸肉,到一杯醇厚的希腊酸奶,再到一份色彩缤纷的蔬菜沙拉,健康与美味可以兼得。
希望这份由医生为您量身打造的食物清单,能成为您健康饮食路上的得力助手,最好的饮食方案,永远是那个能让你长期坚持并感到愉悦的方案,祝您吃出健康,吃出理想身材!
#低热量高蛋白 #减肥吃什么 #增肌饮食 #健康食谱 #医生推荐
作者:99ANYc3cd6本文地址:https://schc.com.cn/post/2256.html发布于 2025-12-02
文章转载或复制请以超链接形式并注明出处世康健康网



