肌肝高忌口哪些食物?饮食禁忌有哪些?
肌酐高的人,在饮食上需要遵循“三低一高”的核心原则,即低盐、低蛋白、低钾、低磷,并保证充足的热量。
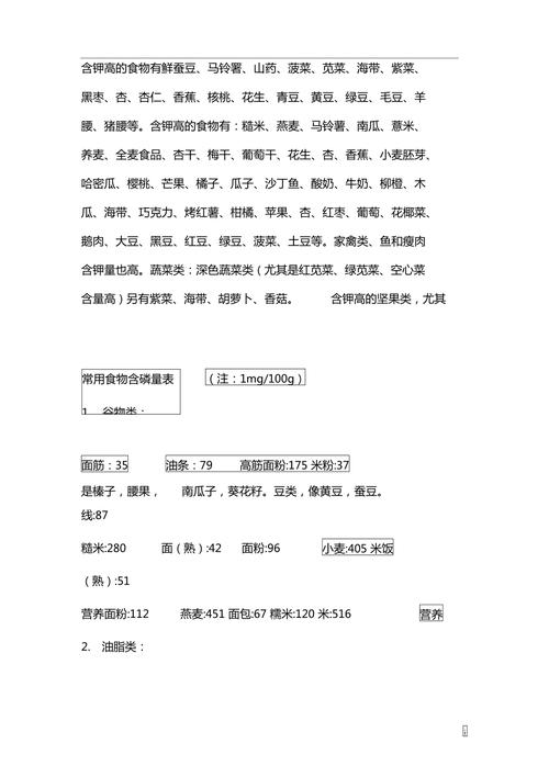
(图片来源网络,侵删)
以下是详细的食物禁忌和建议:
核心原则:四类需要严格限制的营养素
严格控制盐分(低盐饮食)
-
为什么?
- 加重水肿和高血压:盐(氯化钠)中的钠会使身体保留水分,导致或加重水肿(如眼睑、脚踝浮肿),同时也会升高血压,而高血压会进一步损害肾脏,形成恶性循环。
- 增加肾脏负担:身体需要排出多余的钠,这会给本已脆弱的肾脏带来额外负担。
-
绝对要避免的食物:
- 所有腌制食品:咸菜、榨菜、泡菜、酱菜、腌肉、腊肉、香肠、火腿、培根等。
- 加工食品:方便面、速冻水饺、披萨、罐头等(含大量隐形盐)。
- 高盐调味品:酱油、蚝油、黄豆酱、豆瓣酱、味精、鸡精、各种酱料等。
- 零食:薯片、锅巴、椒盐味坚果、话梅等。
-
饮食建议:
(图片来源网络,侵删)- 清淡烹饪:采用蒸、煮、炖、凉拌的方式,少用煎、炸、红烧。
- 学会看食品标签:购买包装食品时,注意“钠”的含量。
- 用天然香料代替盐:可以适量使用葱、姜、蒜、花椒、八角、柠檬汁、醋等来调味。
适量限制优质蛋白质(低蛋白饮食)
-
为什么?
蛋白质在体内代谢后会产生含氮废物(如尿素、肌酐),这些废物需要通过肾脏排出,肾功能受损时,排出废物的能力下降,摄入过多蛋白质会使这些废物在体内蓄积,加重病情,甚至引起“尿毒症”。
-
需要限制的主要食物来源(特别是动物蛋白):
- 红肉:猪肉、牛肉、羊肉。
- 禽肉:鸡肉、鸭肉(去皮可适当放宽,但仍需限量)。
- 鱼类和海鲜:所有鱼类、虾、蟹、贝类。
- 蛋类:鸡蛋、鸭蛋等。
- 奶制品:牛奶、酸奶、奶酪。
- 豆制品:豆腐、豆浆、豆干、腐竹等(植物蛋白利用率较低,但也需限量)。
-
饮食建议:
- “量”比“质”更重要:限制的是总蛋白质的摄入量,而不是完全不吃,需要在医生或营养师的指导下,确定每日蛋白质的摄入量(通常为每公斤体重0.6-0.8克)。
- 选择优质蛋白:在有限的蛋白质摄入量内,应优先选择“生物利用度高”的优质蛋白,如鸡蛋、牛奶、鱼肉(特别是白肉鱼),它们产生的废物相对较少。
- 植物蛋白要谨慎:豆类及豆制品产磷量高,需严格控制。
限制高钾食物(低钾饮食)
-
为什么?
肾脏是调节体内钾平衡的主要器官,肾功能受损时,排钾能力下降,容易发生高钾血症,高钾血症会严重干扰心脏的电活动,可能导致心律失常,甚至心跳骤停,危及生命。
-
需要限制的高钾食物:
- 水果类:香蕉、橙子、橘子、柚子、哈密瓜、猕猴桃、草莓、牛油果、干果(如葡萄干、杏干)。
- 蔬菜类:土豆、红薯、芋头、山药、菠菜、苋菜、空心菜、蘑菇、海带、紫菜、西红柿。
- 其他:咖啡、茶、运动饮料、肉汤、菜汤。
-
饮食建议:
- 学会选择:可以选择含钾量较低的水果蔬菜,如苹果、梨、葡萄、冬瓜、西葫芦、南瓜、胡萝卜等。
- 处理方法:对于高钾的蔬菜(如土豆、菠菜),可以采用“切水煮”的方法,即切小块后用水浸泡并煮熟,倒掉煮菜的水,可以去除一部分钾。
- 避免喝菜汤/肉汤:钾离子很容易溶于水,喝汤会摄入大量钾。
严格限制高磷食物(低磷饮食)
-
为什么?
- 肾脏也是排磷的主要器官,肾功能下降,磷会在体内蓄积,导致高磷血症,这会引起:
- 骨质疏松和肾性骨病:身体会为了降低血磷而“偷取”骨骼中的钙,导致骨头变脆、疼痛。
- 血管钙化:增加心血管疾病的风险。
- 肾脏也是排磷的主要器官,肾功能下降,磷会在体内蓄积,导致高磷血症,这会引起:
-
需要限制的高磷食物:
- 含磷添加剂:这是最重要的磷来源!加工食品、饮料、快餐中普遍含有磷酸盐添加剂(如磷酸钠、磷酸钾),它们吸收率极高,危害极大,可乐、奶茶、加工肉制品、奶酪、烘焙食品等。
- 动物内脏:肝、脑、肾等。
- 坚果和种子:花生、瓜子、杏仁、核桃等。
- 全谷物和豆类:糙米、燕麦、豆类等。
- 奶制品:酸奶、奶酪等。
- 菌菇类:蘑菇、木耳等。
-
饮食建议:
- 警惕“隐形磷”:仔细阅读食品成分表,避开含有“磷酸盐”、“聚磷酸盐”、“焦磷酸盐”等字样的加工食品。
- 限制天然高磷食物:如坚果、内脏等。
- 烹饪方式:煮肉前先把肉焯水,可以去除一部分磷。
一张简单的禁忌清单
| 食物类别 | 强烈建议避免或严格限制 | 可以适量选择 |
|---|---|---|
| 主食 | 无 | 大米、面粉、玉米、粉丝等(注意粗细搭配) |
| 蛋白质 | 腌制肉类、加工肉制品、大量豆制品 | 鸡蛋、牛奶、少量鱼肉(如鲈鱼)、鸡胸肉 |
| 蔬菜 | 菠菜、苋菜、蘑菇、海带、土豆、番茄 | 冬瓜、西葫芦、南瓜、胡萝卜、白菜、卷心菜 |
| 水果 | 香蕉、橙子、橘子、哈密瓜、干果 | 苹果、梨、葡萄、草莓(每次少量) |
| 调味品 | 酱油、蚝油、味精、各种酱料、咸菜 | 葱、姜、蒜、醋、柠檬汁、低钠盐 |
| 饮品/零食 | 可乐、奶茶、运动饮料、薯片、坚果 | 白开水、淡茶水 |
最重要的提醒
- 个体化差异:每个人的病情、分期、化验结果(血钾、血磷、尿量等)都不同,因此饮食禁忌的严格程度也因人而异。最理想的做法是咨询医生或专业的临床营养师,他们会根据您的具体情况,为您量身定制一份详细的饮食方案。
- 保证充足热量:在限制蛋白质的同时,必须摄入足够的热量(主要来自米、面、油、糖等),以防止身体自身蛋白质(肌肉)的分解,否则会产生更多的肌酐,加重病情。
- 多喝水:在没有水肿且尿量正常的情况下,应保证充足饮水,有助于排出代谢废物,但如果出现严重水肿或少尿,则需要遵医嘱限制饮水量。
- 定期复查:定期监测血肌酐、尿素氮、血钾、血磷、尿蛋白等指标,并根据检查结果及时调整饮食方案。
饮食管理是治疗肌酐高的重要环节,但绝不是唯一的治疗手段,请务必在医生指导下进行综合治疗。
文章版权及转载声明
作者:99ANYc3cd6本文地址:https://schc.com.cn/post/6716.html发布于 2025-12-17
文章转载或复制请以超链接形式并注明出处世康健康网


