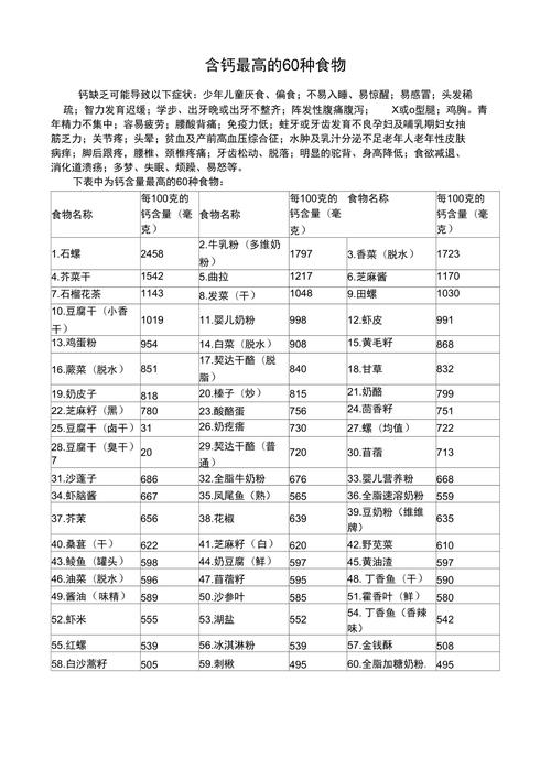
哺乳期高钙食物有哪些?
哺乳期妈妈每天推荐钙摄入量为 1000-1200毫克,比普通女性更高,除了补充剂,食补是最好、最安全的方式。
(图片来源网络,侵删)
以下是哺乳期高钙食物的详细分类和推荐,您可以根据自己的喜好和饮食习惯来搭配:
奶制品(钙吸收率之王)
奶制品是钙的“最佳来源”,不仅含量高,而且钙、磷比例适宜,身体很容易吸收利用。
-
牛奶/酸奶
- 优点:一杯(约250毫升)牛奶大约含有 250-300毫克钙,酸奶除了富含钙,还含有益生菌,有助于肠道健康。
- 建议:每天保证饮用 500毫升牛奶或酸奶,可以选择无糖或低糖的酸奶,避免摄入过多糖分。
-
奶酪
(图片来源网络,侵删)- 优点:是“浓缩的钙库”,钙含量极高,一小片(约20-30克)奶酪就能提供约200毫克的钙。
- 建议:可以夹在面包里、拌在沙拉里或给宝宝做辅食时添加。
豆制品及豆类(优质植物钙源)
豆制品是素食妈妈和乳糖不耐受妈妈的绝佳选择。
-
卤水/石膏豆腐
- 优点:在制作过程中使用了含钙的凝固剂(如硫酸钙、氯化钙),所以钙含量非常高,100克老豆腐的钙含量可达 138毫克,甚至更高。
- 注意:内酯豆腐的钙含量较低,补钙效果不如卤水豆腐。
-
豆干
- 优点:加工过程中会损失部分水分,钙含量被“浓缩”了,一小包(约50克)豆干就能提供约100毫克的钙。
- 建议:可以作为健康的零食。
-
毛豆
(图片来源网络,侵删)- 优点:未成熟的黄豆,不仅富含钙,还含有蛋白质和膳食纤维,一小碗(约100克)煮熟的毛豆大约含有 135毫克钙。
- 建议:可以直接当零食吃,或者用来炒菜。
深绿色叶菜(“隐藏”的钙宝库)
很多深绿色蔬菜的钙含量非常惊人,而且热量低。
-
芥菜/雪里蕻
- 优点:是“蔬菜界的补钙冠军”,每100克芥菜含钙量高达 128毫克。
- 建议:可以用来做汤、炒肉或腌制成小菜。
-
油菜/小白菜
- 优点:常见且平价,每100克含钙量约为 108毫克。
- 建议:清炒、上汤、做馅料都非常不错。
-
羽衣甘蓝
- 优点:超级食物,富含钙、铁、维生素K等多种营养素,钙吸收率也很好。
- 建议:可以焯水后凉拌,或者打成奶昔。
-
西兰花
- 优点:除了富含维生素C,每100克也含有约 50毫克钙。
- 建议:清蒸或快炒,能更好地保留营养。
坚果与种子(小巧的营养炸弹)
坚果和种子富含健康脂肪、蛋白质和钙,是很好的加餐选择。
-
芝麻/芝麻酱
- 优点:含钙量极高,一汤匙(约15克)芝麻酱就能提供约65毫克钙,黑芝麻的钙含量比白芝麻更高。
- 建议:可以拌凉菜、涂抹面包,或者做成芝麻糊。
-
杏仁
- 优点:每28克(约一小把)杏仁含有约 80毫克钙。
- 建议:作为零食,但注意适量,热量较高。
-
奇亚籽
- 优点:除了富含Omega-3,每28克奇亚籽还含有约180毫克钙。
- 建议:可以泡在牛奶、酸奶或燕麦粥里。
鱼类及其他
-
带骨小鱼
- 优点:连骨一起吃,是“吃进去”的钙,比如沙丁鱼、小鱼干。
- 建议:沙丁鱼罐头(选择水浸或橄榄油浸的)非常方便,小鱼干可以作为调味料或零食,但要注意钠含量。
-
海带/紫菜
- 优点:不仅富含钙,还富含碘,对妈妈和宝宝的大脑发育有益。
- 建议:用来做汤,如紫菜蛋花汤。
强化食品
一些食品在生产过程中会额外添加钙,可以选择性地购买。
- 强化钙的豆浆、橙汁、早餐麦片等,购买时可以查看营养成分表。
重要提示:如何高效补钙?
光吃高钙食物还不够,还要注意以下几点,才能让钙被身体更好地吸收:
-
维生素D是“搬运工”:没有足够的维生素D,钙的吸收率会大打折扣。
- 来源:多晒太阳(每天15-20分钟,暴露手臂和面部),吃一些富含维生素D的食物,如深海鱼(三文鱼、金枪鱼)、蛋黄、动物肝脏。
- 建议:哺乳期妈妈可以咨询医生,是否需要额外补充维生素D补充剂。
-
减少钙的流失:
- 少喝咖啡和浓茶:其中的咖啡因会促进钙的流失。
- 减少盐的摄入:盐(钠)摄入过多,也会通过尿液带走钙。
- 避免过量运动:过度运动可能导致骨骼中的钙流失。
-
补钙要均衡:不要只依赖某一种食物,最好每天从不同类别中摄取,保证营养全面。
-
分次补充:如果一天需要摄入1000毫克钙,最好分2-3次补充,每次吸收效果更好。
一日补钙食谱参考(示例)
- 早餐:1杯牛奶(250mg钙)+ 2片全麦面包夹奶酪(约100mg钙)+ 一小把杏仁(80mg钙)
- 午餐:清炒油菜(100mg钙)+ 卤水豆腐(150mg钙)+ 一小碗米饭
- 加餐:一杯酸奶(200mg钙)+ 几颗毛豆(135mg钙)
- 晚餐:清蒸三文鱼(含VD,促进钙吸收)+ 芥菜汤(100mg钙)
- 睡前:一小杯温牛奶(250mg钙)
总计:约1265毫克钙,轻松满足每日需求。
希望这份详细的清单能帮助您在哺乳期间吃得健康,宝宝也能茁壮成长!祝您和宝宝都健康!
文章版权及转载声明
作者:99ANYc3cd6本文地址:https://schc.com.cn/post/7248.html发布于 2025-12-22
文章转载或复制请以超链接形式并注明出处世康健康网



